宿州清大东方消防培训学校
QING DA ORIENTAL

宿州市

清大东方消防人才的摇篮

专注消防培训17年,消防培训行业领跑者。
    学校首页 > 消防科普 > 法律法规
    分享到:
    【强制性国标】消控室值班员持证上岗/掌握应急程序被列入重要事项!已正式实施!

    2026-03-20   

     

    图片

     

     

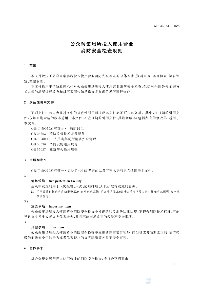
    强制性国家标准《公众聚集场所投入使用营业消防安全检查规则》全文已经正式发布,2026年2月1日正式实施。

     

    该标准规定了公众聚集场所投入使用营业消防安全检查的总体要求、资料审查、实地检查、综合评定、档案管理。适用于消防救援机构对公众聚集场所投入使用营业消防安全检查,包括对采用告知承诺方式办理的场所进行核查和对不采用告知承诺方式办理的场所进行检查。

     

    标准中提出了重要事项概念:
    重要事项importantitem:公众聚集场所投入使用营业消防安全检查中发现的违反消防法律法规、不符合消防技术标准,可能导致火灾发生或者火灾危害增大,并且不能当场改正的各类不安全事项。

     

    图片

     

    重要事项如果不合格的话,则视为不合格。因此公众聚集场所要高度重视这些内容,比如:

     

    6.2.2.2检查中存在下列情形应确定为重要事项:
    a)未按要求建立消防安全制度的,或者动火作业安全管理制度中未明确主体责任、审批程序、作业人员管理和作业现场管控措施等要求的;
    b)消防控制室值班员未持证上岗,或者不掌握值班应急程序的;
    c)未制定灭火和应急疏散预案,或者承担疏散引导任务的人员不掌握岗位职责的;
    d)未按照法律法规和消防技术标准建立专职消防队、志愿消防队(微型消防站),或者现场拉动测试到场时间不符合要求的;
    e)违反法律法规和消防技术标准使用、储存易燃易爆危险品的。

     

    6.2.3.3.2检查中存在下列情形且无法当场改正时应确定为重要事项:
    a)场所未按消防技术标准设置独立的安全出口或者疏散楼梯的;
    b)场所的安全出口数量、间距,疏散门形式、开启方向等设置不符合消防技术标准要求的;
    c)场所的疏散楼梯间设置形式、防火分隔、前室面积、穿越管线等不符合消防技术标准要求的;
    d)场所的疏散距离不符合消防技术标准要求的;
    e)场所的安全出口、疏散楼梯、疏散走道宽度不符合消防技术标准要求的;
    f)场所未按消防技术标准设置避难走道、避难间、避难层,或者避难走道、避难间、避难层被占用的;
    g)场所在门窗设置影响逃生和灭火救援的障碍物的。

     

    标准中还对资料审查的申报材料进行了明确:
    5.1资料审查的申报材料应包括:
    a)公众聚集场所投入使用营业消防安全告知承诺书或消防安全检查申报表;
    b)营业执照或载有统一社会信用代码的登记证照;
    c)场所平面布置图、场所消防设施平面布置图;
    d)消防安全制度、灭火和应急疏散预案;
    e)法律、行政法规规定的其他材料。

     

    注:消防安全制度主要包括:消防安全教育、培训;防火巡查、检查;安全疏散设施管理;消防(控制室)值班;消防设施、器材维护管理;火灾隐患整改;用火、用电安全管理;易燃易爆危险物品和场所防火防爆;专职消防队和志愿消防队(微型消防站)的组织管理;灭火和应急疏散预案演练;燃气和电气设备的检查和管理;消防安全工作考评和奖惩;其他必要的消防安全内容。
    (注意一下,申报资料中并不包括建设工程的消防审验内容)

     

    其他的重要事项请看全文
    图片
    图片
    图片
    图片
    图片
    图片
    图片
    图片
    图片
    图片
    图片
    图片
    图片
    图片
    图片
    图片
    图片
    图片
    图片
    图片
    图片
    图片
    图片

     

     

    本文链接地址:http://suzhhou.qddfxfpx.com/school/articledetail-836066.Html
    客服
    公众号
    小程序
    电话

    4001 888 119

         欢迎来到清大东方,请选择合适的清大东方消防学校所在地

    在线留言
    请正确填写以下信息内容,清大东方教育顾问将在两个工作日内回复您